martes, 27 de noviembre de 2012




VIDEOS


Seguridad de Trabajo:




                                                                  Primeros Auxilios



















martes, 13 de noviembre de 2012


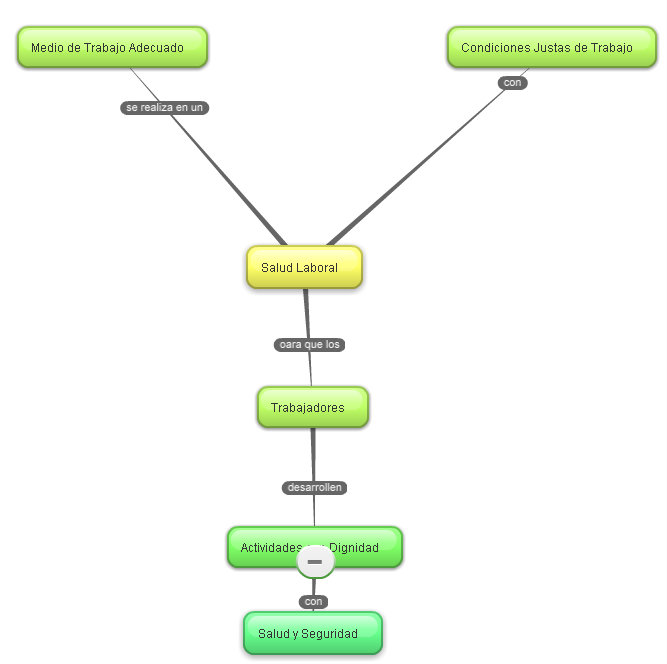
CONDICIONES DE TRABAJO






SALUD LABORAL


Impacto de la Actividad Productiva y
Tecnologica del Medio Ambiente



martes, 6 de noviembre de 2012


IMPACTO DE LA ACTIVIDAD PRODUCTIVA Y TECNOLÓGICA EN EL MEDIO AMBIENTE

LA ACTIVIDAD PRODUCTIVA
 El trabajo es la actividad productiva que consiste en la manipulación y modificación intencionada de la naturaleza, para obtener de ella lo necesario para subsistir.

Características:
 Es una actividad específicamente humana.
 Es una actividad relacionante con la naturaleza y el resto de seres humanos.
 Está relacionada con la técnica.
 Es una actividad de apropiación legítima, lo que producimos nos pertenece.

IMPACTO DEL SECTOR PRODUCTIVO ENEL MEDIO AMBIENTE
La degradación del medio ambiente incide en lacompetitividad del sector productivo a través devarias vertientes, entre otras
 Falta de calidad intrínseca a lo largo de la cadena de producción.
 Mayores costos derivados de la necesidad de incurrir en acciones de remediación de ambientes contaminados.

EL IMPACTO DE LA TECNOLOGÍAEN EL MUNDO ACTUAL
Repercusiones en la Actividad Productiva:

VENTAJAS:
Mayor eficacia y productividad.
Humanización de las condiciones laborales, se descarga al trabajador de las tareas más duras.
Tiempo libre: disminución de la jornada laboral.

 DESVENTAJAS:
 Sobreproducción y consumismo
 Deshumanización y alienación
Fraude del tiempo libre y el desempleo




EDITANDO FOTOS



                           









miércoles, 31 de octubre de 2012

martes, 4 de septiembre de 2012

                                                                  EMPRENDEDOR

Los emprendedores tienen características comunes tales como el sentido de la oportunidad y la constancia en su idea. Si es una persona decidida, toma este camino porque piensa que le puede proporcionar mejores compensaciones que las que se podrían obtener como empleado es una persona  que enfrenta, con resolución, acciones difíciles. Específicamente en el campo de la economia, finanzas o negocios.

CARACTERÍSTICAS DE UN EMPRENDEDOR 

-Tiene fuerza de voluntad
-Es valiente
-Tiene paciencia
-Tiene Constancia y Dedicacion 
-Tiene Fe 
-Es Responsable




martes, 17 de julio de 2012


                                           Linux y Windows

1.- Sistema Operativo:
Linux: Segun dicen es un sistema operativo muy estable y muy seguro (dado que no hay virus realmente peligrosos para linux) pero tiene menos software que windows, dado que no es tan popular.

Windows: El sistema operativo mas usado actualmente. Es menos estable que linux y mas inseguro, dado que la gran mayoría de virus que se hacen son para windows. Por otro lado tiene muchísimo software y herramientas.

2.- Linux: Tambien GNU/Linux es el término empleado para referirse al sistema operativo libre similar a Unix que utiliza como base las herramientas de sistema de GNU y el núcleo Linux. Su desarrollo es uno de los ejemplos más prominentes de software libre; todo el código fuente puede ser utilizado, modificado y redistribuido libremente por cualquiera bajo los términos de la GPL de GNU (Licencia Pública General de GNU) y otras licencias libres.


3.- Tipos de Linux ó Distribuciones de Linux: Estos son los tipos de linux:

a) Ubuntu
b) Fedora (Red Hat)
c) Debian
d) Suse
e) Mandriva
f) Gentoo
g )Slackware






 4.- Windows:  Es una familia de sistemas operativos desarrollados y comercializados por Microsoft. Existen versiones para hogares, empresas, servidores y dispositivos móviles, como computadores de bolsillo y teléfonos inteligentes. Hay variantes para procesadores de 16, 32 y 64 bits.

Incorpora diversas aplicaciones como Internet Explorer, el Reproductor de Windows Media, Windows Movie Maker, Windows Mail, Windows Messenger, Windows Defender, entre otros.

Desde hace muchos años es el sistema operativo más difundido y usado del mundo, de hecho la mayoría de los programas (tanto comerciales como gratuitos y libres) se desarrolla originalmente para este sistema. Todos los fabricantes del planeta dedicados a equipos basados en procesadores Intel o compatibles con éstos (excepto Apple Inc.) preinstalan Windows en su versión más reciente y todas sus variantes.

Windows Vista es la versión más reciente para computadoras personales, Windows Server 2008 para servidores y Windows Mobile 6.0 en los dispositivos móviles.


5.- Cuadro comparativo entre Windows y Linux:
  Comparativa GNU/Linux vs. Windows
6.- Programas de oficina para Linux: Paqute completo de OpenOffice, incluyendo math.
Sonido y video:
AcidRip DVD ripper
Audacity (soundforge)
Avidemux - conversor y editor de video
Cinelerra - editor pro de video
Conversor de sonido - SoundConverter
DVD 95 converter - dvd de 9 a dvd de 4.7
DVD encoder OGM ripp
Gnomebaker - grabador de cd y dvd
Brasero = a gnomebaker
K3B = a gnomebaker
Soundjuicer - extractor de cd
Helix player - visor de videos
VLC - visor multimedia
Mplayer - visor multimedia
Totem - visor multimedia
Kdenlive - editor de video
Lives - editor de video
Rythmbox - music player
Banshee - music player
Rosegarden - midi sequencer
Ardour (pro tools)
FFwin - frontend del motor ffmpeg - el mejor conversor de video que existe
xVidCap - capturas de video de escritorio.
Hay que tener instalados para las conversiones de video y audio los plugins bad

 


7.- Programas de oficina para Windows: Alguno programas para "Windows"
CCleaner
iTunes + quick time
google chrome
firefox
mipony
Adobe photoshop cs5
alcohol 120%
ultra movile 3gp video converter
office 2012
winrar
microsoft mesenger plus 
 8.- Virus Informáticos: Un virus informático es un programa que se copia automáticamente y que tiene por objeto alterar el normal funcionamiento de la computadora, sin el permiso o el conocimiento del usuario. Aunque popularmente se incluye al "malware" dentro de los virus, en el sentido estricto de esta ciencia los virus son programas que se replican y ejecutan por sí mismos. Los virus, habitualmente, reemplazan archivos ejecutables por otros infectados con el código de este. Los virus pueden destruir, de manera intencionada, los datos almacenados en un ordenador, aunque también existen otros más "benignos", que solo se caracterizan por ser molestos.
                                                                          
                   ¡¡Aqui las principales distribuciones de linux!!                     

¡¡Proteccion contra el virus informatico!!





                                                             La Empresa


La Empresa: La empresa es una entidad conformada básicamente por personas, aspiraciones, realizaciones, bienes materiales y capacidades técnicas y financieras; todo lo cual, le permite dedicarse a la producción y transformación de productos y/o la prestación de servicios para satisfacer necesidades y deseos existentes en la sociedad, con la finalidad de obtener una utilidad o beneficio

Clases: 
a) Empresa privada:
El capital es propiedad de los particulares. Dentro de ésta se pueden dar dos posibilidades:
- Individual: la propiedad es de un sola persona.
- Social: la propiedad está repartida entre dos o más personas llamadas socios ( copropiedad).
b) Empresa pública:
Son aquellas en las que el capital pertenece en su totalidad al Estado o entidad de carácter público, o de forma parcial pero con influencia decisiva y decisoria en la gestión.

Sector Formal:  Son Empresas que estan inscritas en los registros que corresponden a su actividad por lo que trabajan dentro del margen de regulaciones legales.

Sector Informal: Conjuntos de unidades economixas dedicadas a la produccion mercantil de bienes o servicios, que no cumple con los reglamentos legales.

Ideas Empresariales:
a) Artempresa: Diseño grafico y publicitario; regañlo personalizado para empresas.

b) Servicios empresariales de la Rivera: Oficina virtual de la telesecretariado.

martes, 24 de abril de 2012

                                                        DATOS PERSONALES :)!!


Nombre: Jose A. 
Apellidos:Muñoz Rafael
Grado: 3º
Seccion: "A"
Cursos cheveres: EPT, Mate, un poco de HGE y Fisica
Correo 1: joxebross@gmail.com
Correo 2: asusu_789@hotmail.com
Hobby: Leer , montar skape, jugar,nadar
I.E.: EMMA DETTMANN DE GUTIÉRREZ
Web de mi colegio.: www.eddg.edu.pe